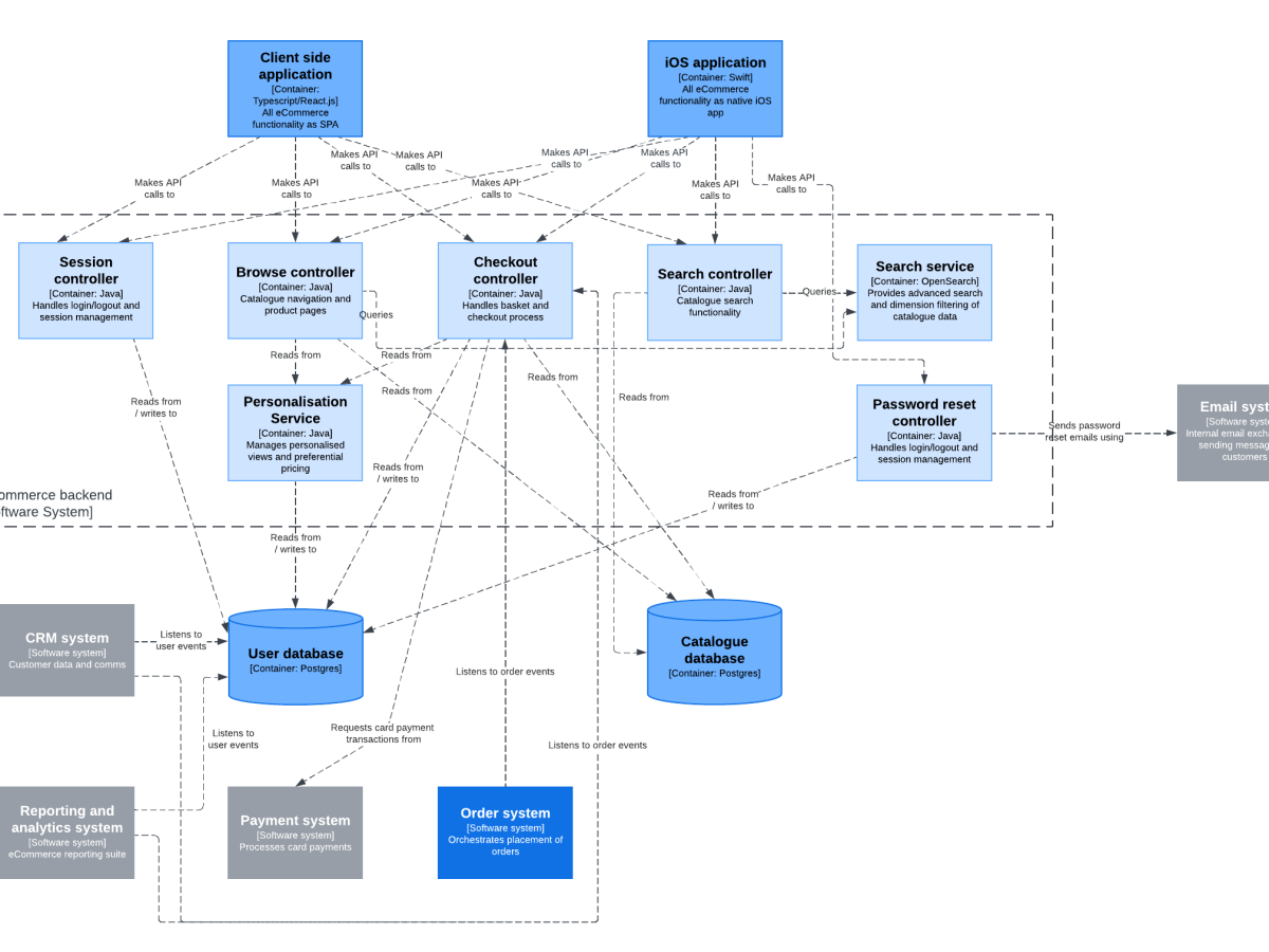
Formal and informal architecture diagrams
Architects like drawing boxes and lines. But how formal should we be about it?
Questions about Team Topologies
A “blogcast” conversation with Matthew Skelton where I try to reconcile my model with his.
Failure testing Kafka
Failure testing Kafka-based systems is essential to avoid needlessly painful callout experiences, and make sure your system behaves as it should.
